Probability of Backtest Overfitting

News: This R package PBO is available on CRAN.

Implements in R some of the ideas found in the Bailey et al. paper identified below. In particular we use combinatorially symmetric cross validation (CSCV) to implement strategy performance tests evaluated by the Omega ratio. We compute the probability of backtest overfit, performance degradation, probability of loss, and stochastic dominance. We plot visual representations of these using the lattice package.

The reference authors used the Sharpe ratio as the performance measure. Other measures are suitable according to the assumptions laid out in the paper.

Example plots attached below. The first four illustrate a test with low overfitting (T-distribution, N=100, T=1600, S=8). The second four illustrate a test from the reference paper with high overfitting (normal distribution, N=100, T=1000, S=8). The third batch illustrate some study selection performance plots for both cases.

Example test case, low overfitting:

plot1 plot2 plot3

Reference test case 1, high overfitting:

plot1 plot2 plot3

Example study selection performance for the low and high cases:

low5 low6 low7

high4 high5 high6 high7

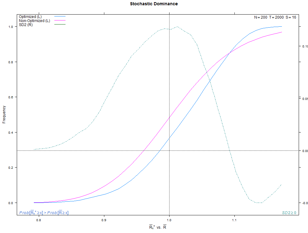
More examples with a larger number of combinations on the same high- and low-overfitting test cases. There are 12,780 CSCV combinations with the these tests (normal distribution, N=200, T=2000, S=16, Omega ratio performance).

lh1 lh2 lh3 lh4 lh5 lh6 lh7

Installation

require(devtools)
install_github('pbo',username='mrbcuda')

Example

require(pbo)
require(lattice) # for plots
require(PerformanceAnalytics) # for Omega ratio

N <- 200                 # studies, alternative configurations
T <- 3200                # sample returns
S <- 8                   # partition count

# load the matrix with samples for N alternatives
M <- data.frame(matrix(NA,T,N,byrow=TRUE,dimnames=list(1:T,1:N)),check.names=FALSE)
for ( i in 1:N ) M[,i] <- rt(T,10) / 100

# compute and plot
my_pbo <- pbo(M,S,F=Omega,threshold=1)
summary(my_pbo)
histogram(my_pbo)
dotplot(my_pbo,pch=15,col=2,cex=1.5)
xyplot(my_pbo,plotType="cscv",cex=0.8,show_rug=FALSE,osr_threshold=100)
xyplot(my_pbo,plotType="degradation")
xyplot(my_pbo,plotType="dominance",lwd=2)
xyplot(my_pbo,plotType="pairs",cex=1.1,osr_threshold=75)
xyplot(my_pbo,plotType="ranks",pch=16,cex=1.2)
xyplot(my_pbo,plotType="selection",sel_threshold=100,cex=1.2)

Example with Parallel Processing

require(pbo)
require(lattice)
require(PerformanceAnalytics)
require(doParallel)      # for parallel processing

N = 200
T = 2000
S = 16

# create some phony trial data
sr_base = 0
mu_base = sr_base/(260.0)
sigma_base = 1.00/(260.0)**0.5

M <- data.frame(matrix(NA,T,N,byrow=TRUE,dimnames=list(1:T,1:N)),
                check.names=FALSE)

M[,1:N] <- rnorm(T,mean=0,sd=1)
x <- sapply(1:N,function(i) {
            M[,i] = M[,i] * sigma_base / sd(M[,i])
            M[,i] = M[,i] + mu_base - mean(M[,i])
            })

# tweak one trial to exhibit low overfit
sr_case = 1
mu_case = sr_case/(260.0)
sigma_case = sigma_base

i = N
M[,i] <- rnorm(T,mean=0,sd=1)
M[,i] = M[,i] * sigma_case / sd(M[,i]) # re-scale
M[,i] = M[,i] + mu_case - mean(M[,i]) # re-center

cluster <- makeCluster(detectCores())
registerDoParallel(cluster)
pp_pbo <- pbo(M,S,F=Omega,threshold=1,allow_parallel=TRUE)
stopCluster(cluster)
histogram(pp_pbo)

Packages

Reference

Bailey, David H. and Borwein, Jonathan M. and Lopez de Prado, Marcos and Zhu, Qiji Jim, The Probability of Back-Test Overfitting (September 1, 2013). Available at SSRN: https://papers.ssrn.com/sol3/papers.cfm?abstract_id=2326253.