SLOPE

R build status CRAN status Code coverage DOI

Efficient implementations for Sorted L-One Penalized Estimation (SLOPE): generalized linear models regularized with the sorted L1-norm.

Features

Installation

You can install the current stable release from CRAN with the following command:

install.packages("SLOPE")

Alternatively, you can install the development version from GitHub with the following command:

# install.packages("pak")
pak::pak("jolars/SLOPE")

Getting Started

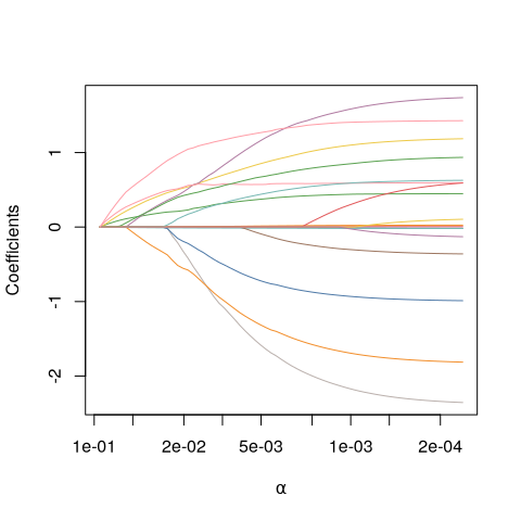
By default, SLOPE fits a full regularization path to the given data. Here is an example of fitting a logistic SLOPE model to the built-in heart dataset.

library(SLOPE)

fit <- SLOPE(heart$x, heart$y, family = "binomial")

We can plot the resulting regularization path:

plot(fit)

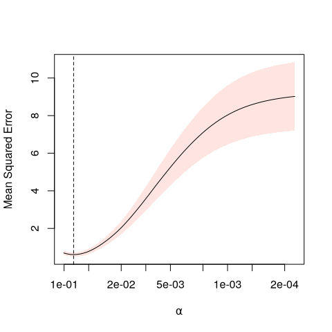
We can also perform cross-validation to select optimal scaling of the regularization sequence:

set.seed(18)

cvfit <- cvSLOPE(heart$x, heart$y, family = "binomial")
plot(cvfit)

Ecosystem

SLOPE is also available as a

Versioning

SLOPE uses semantic versioning.

Code of conduct

Please note that the ‘SLOPE’ project is released with a Contributor Code of Conduct. By contributing to this project, you agree to abide by its terms.