CRAN status R-CMD-check DOI R-CMD-check

MBNMAdose 0.4.1

The goal of MBNMAdose is to provide a collection of useful commands that allow users to run dose-response Model-Based Network Meta-Analyses (MBNMA). This allows evidence synthesis of studies that compare multiple doses of different agents in a way that can account for the dose-response relationship.

Whilst making use of all the available evidence in a statistically robust and biologically plausible framework, this also can help connect networks at the agent level that may otherwise be disconnected at the dose/treatment level, and help improve precision of estimates(Pedder et al. 2021). It avoids “lumping” of doses that is often done in standard Network Meta-Analysis (NMA). All models and analyses are implemented in a Bayesian framework, following an extension of the standard NMA methodology presented by (Lu and Ades 2004) and are run in JAGS (Just Another Gibbs Sampler). For full details of dose-response MBNMA methodology see Mawdsley et al. (2016). Throughout this package we refer to a treatment as a specific dose or a specific agent.

A short introductory YouTube video from the ESMAR Conference 2021 can be found here

Installation

On CRAN you can easily install the current release version of MBNMAdose from CRAN with:

install.packages("MBNMAdose")

For the development version the package can be installed directly from GitHub using the devtools R package:

# First install devtools
install.packages("devtools")

# Then install MBNMAdose directly from GitHub
devtools::install_github("hugaped/MBNMAdose")

Workflow

Functions within MBNMAdose follow a clear pattern of use:

  1. Load your data into the correct format using mbnma.network() and explore potential relationships
  2. Perform a dose-response MBNMA using mbnma.run(). Modelling of effect modifying covariates is also possibly using Network Meta-Regression.
  3. Test for consistency at the treatment-level using functions like nma.nodesplit() and nma.run()
  4. Examine model outputs, such as relative effects, forest plots and treatment rankings
  5. Use your model to predict responses using predict()

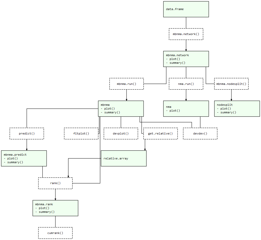
At each of these stages there are a number of informative plots that can be generated to help understand the data and to make decisions regarding model fitting. Exported functions in the package are connected like so:

MBNMAdose package structure: Light green nodes represent classes and the generic functions that can be applied to them. Dashed boxes indicate functions that can be applied to objects of specific classes Workflow

References

Lu, G., and A. E. Ades. 2004. “Combination of Direct and Indirect Evidence in Mixed Treatment Comparisons.” Journal Article. Stat Med 23 (20): 3105–24. https://doi.org/10.1002/sim.1875.
Mawdsley, D., M. Bennetts, S. Dias, M. Boucher, and N. J. Welton. 2016. “Model-Based Network Meta-Analysis: A Framework for Evidence Synthesis of Clinical Trial Data.” Journal Article. CPT Pharmacometrics Syst Pharmacol 5 (8): 393–401. https://doi.org/10.1002/psp4.12091.
Pedder, H., S. Dias, M. Bennetts, M. Boucher, and N. J. Welton. 2021. “Joining the Dots: Linking Disconnected Networks of Evidence Using Dose-Response Model-Based Network Meta-Analysis.” Journal Article. Medical Decision Making 41 (2): 194–208.