The goal of BayesianPlatformDesignTimeTrend is to simulates the multi-arm multi-stage or platform trial with Bayesian approach using the ‘rstan’ package, which provides the R interface for to the stan. The package uses Thall’s and Trippa’s randomisation approach for Bayesian adaptive randomisation. In addition, the time trend problem of platform trial can be studied in this package. There are a some demos for the simulation process of cutoff screening, hyperprameter tuning and design evaluation in this package.
You can install the ‘BayesianPlatformDesignTimeTrend’ package 1.2.0 like so:
# install.packages("BayesianPlatformDesignTimeTrend")
# devtools::install_github("ZXW834/BayesianPlatformDesignTimeTrend", build_vignettes = TRUE)In the design, \(K\) intervention
arms are evaluated compared to a shared control. During the trial, there
are several interim analyses for decision making to claim superiority of
each arm (Oneside test) or both inferiority and superiority of each arm
(Twoside test). There are several parameters can be tuned which are
cutoff values of stopping boundaries and the hyperparameters of Trippa’s
adaptive randomisation approach. The below figures illustrate how to do
design evaluation using this package. We need to set up the design first
and start with cutoff screening to control the FWER and maximise the
power. If the investigator want to tune hyperparameters of Trippa’s
approach to maximise the power further, the randomisation method in
cutoff screening process should be adaptive randomisation (Eg.Thall’s
approach). We found that after fixing the cutoff value, the change of
adaptive randomisation method does not inflate the FWER. After finding
the cutoff (and hyperparameter), the design is fixed and can be
evaluated. If investigator wants to compare the design with different
maximum sample size, just use the same cutoff (and hyperparameter) and
only change the sample size parameter to create a new design for
evaluation.



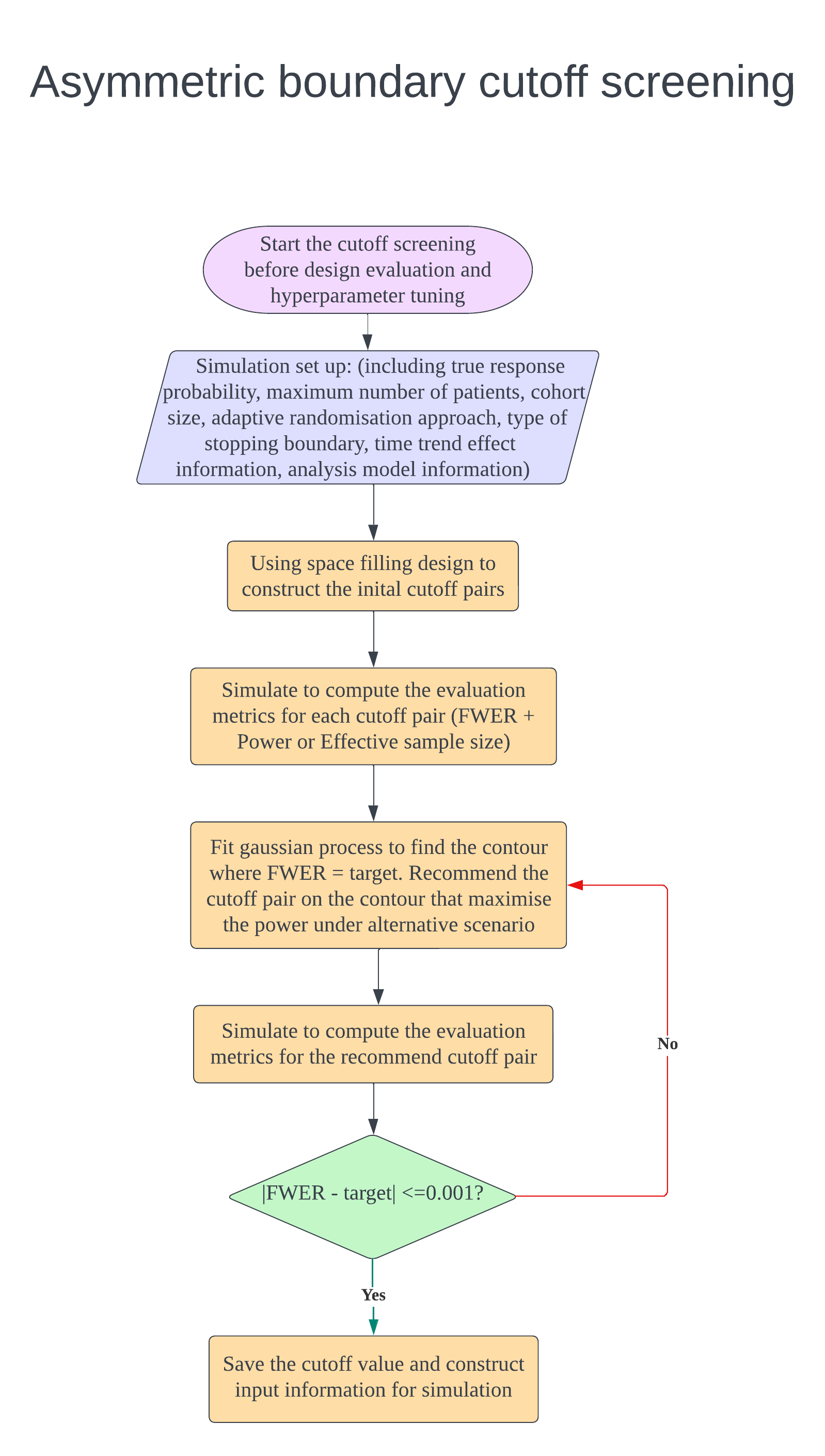
Demo_CutoffScreening() is a demo function performing
cutoff screening process where simple linear model is fitDemo_CutoffScreening_GP() is a demo function performing
cutoff screening process where Gaussian process is fit and active
learning is usedDemo_multiplescrenariotrialsimulation() is a demo
function performing MAMS trial simulationMAMS-CutoffScreening-tutorial is a tutorial document of
how to do cutoff screening under Bayesian MAMS trial fitting linear
model.MAMS-CutoffScreening-GP-Asymmetric-tutorial is a
tutorial document of how to do symmetric cutoff screening under Bayesian
MAMS trial fitting the Gaussian process.MAMS-CutoffScreening-GP-Symmetric-tutorial is a
tutorial document of how to do asymmetric cutoff screening under
Bayesian MAMS trial fitting the Gaussian process.MAMS-trial-simulation-tutorial is a tutorial document
of how to do Bayesian MAMS trial simulation with or without time
trend.This is a basic example which shows you how to solve a common problem:
# library(BayesianPlatformDesignTimeTrend)
## basic example codeoutput=Trial.simulation(ntrials = 10000,
trial.fun = simulatetrial,
input.info = list(
response.probs = c(0.4, 0.4),
ns = c(60, 120, 180, 240, 300),
max.ar = 0.75,
rand.algo = "Urn",
max.deviation = 3,
model.inf = list(
model = "tlr",
ibb.inf = list(
pi.star = 0.5,
pess = 2,
betabinomialmodel = ibetabinomial.post
),
tlr.inf = list(
beta0_prior_mu = 0,
beta1_prior_mu = 0,
beta0_prior_sigma = 2.5,
beta1_prior_sigma = 2.5,
beta0_df = 7,
beta1_df = 7,
reg.inf = "main",
variable.inf = "Fixeffect"
)
),
Stopbound.inf = Stopboundinf(
Stop.type = "Early-Pocock",
Boundary.type = "Symmetric",
cutoff = c(0.9925, 0.0075)
),
Random.inf = list(
Fixratio = FALSE,
Fixratiocontrol = NA,
BARmethod = "Thall",
Thall.tuning.inf = list(tuningparameter = "Fixed", fixvalue = 1)
),
trend.inf = list(
trend.type = "step",
trend.effect = c(0, 0),
trend_add_or_multip = "mult"
)
),
cl = 2)Here is the operational characteristics table for previous single null scenario simulation.
output$OPC#> $OPC
#> Type.I.Error.or.Power Bias rMSE N.per.arm.1
#>0404TimeTrend00stage5main 0.0444 0.0007538 0.3390904 146.4978
#> N.per.arm.2 Survive.per.arm.1 Survive.per.arm.2 N
#>0404TimeTrend00stage5main 146.7282 58.552 58.6241 293.226